登录
注册
detail
高级检索
首页
新书推荐
总编说
电子书苑
数字图书馆
音频视频
出版动态
淘宝书香
文献检索库
关于我们
首页
>
图库
>
正一道教研究.第六辑
分享
QQ空间
新浪微博
微信
Cover
9787518804467_inline_0001
附表:明清时期福建各地道会司道会简表
9787518804467_0069_0003
9787518804467_0070_0004
9787518804467_0071_0005
9787518804467_0072_0006
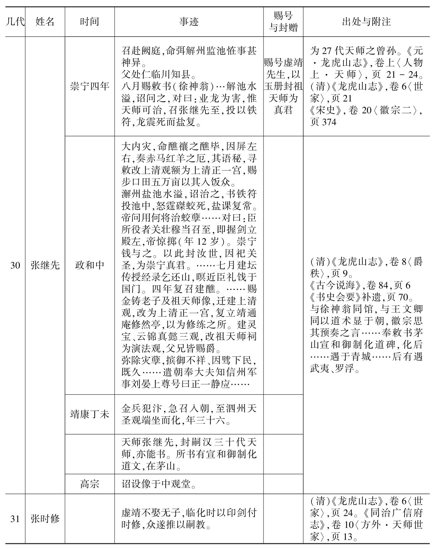
表1 龙虎山福地治理者情况表
表2 宋代地志对于龙虎山的叙述
表3 宋代龙虎山的"上清正一宫"的建置情况表
表4 宋代龙虎山的道观的建置情况表
9787518804467_0105_0011
图1 宋代龙虎山的宫观建置情况图
表5 宋代龙虎山天師活动情况表
9787518804467_0110_0014
9787518804467_0111_0015
9787518804467_0112_0016
9787518804467_0113_0017
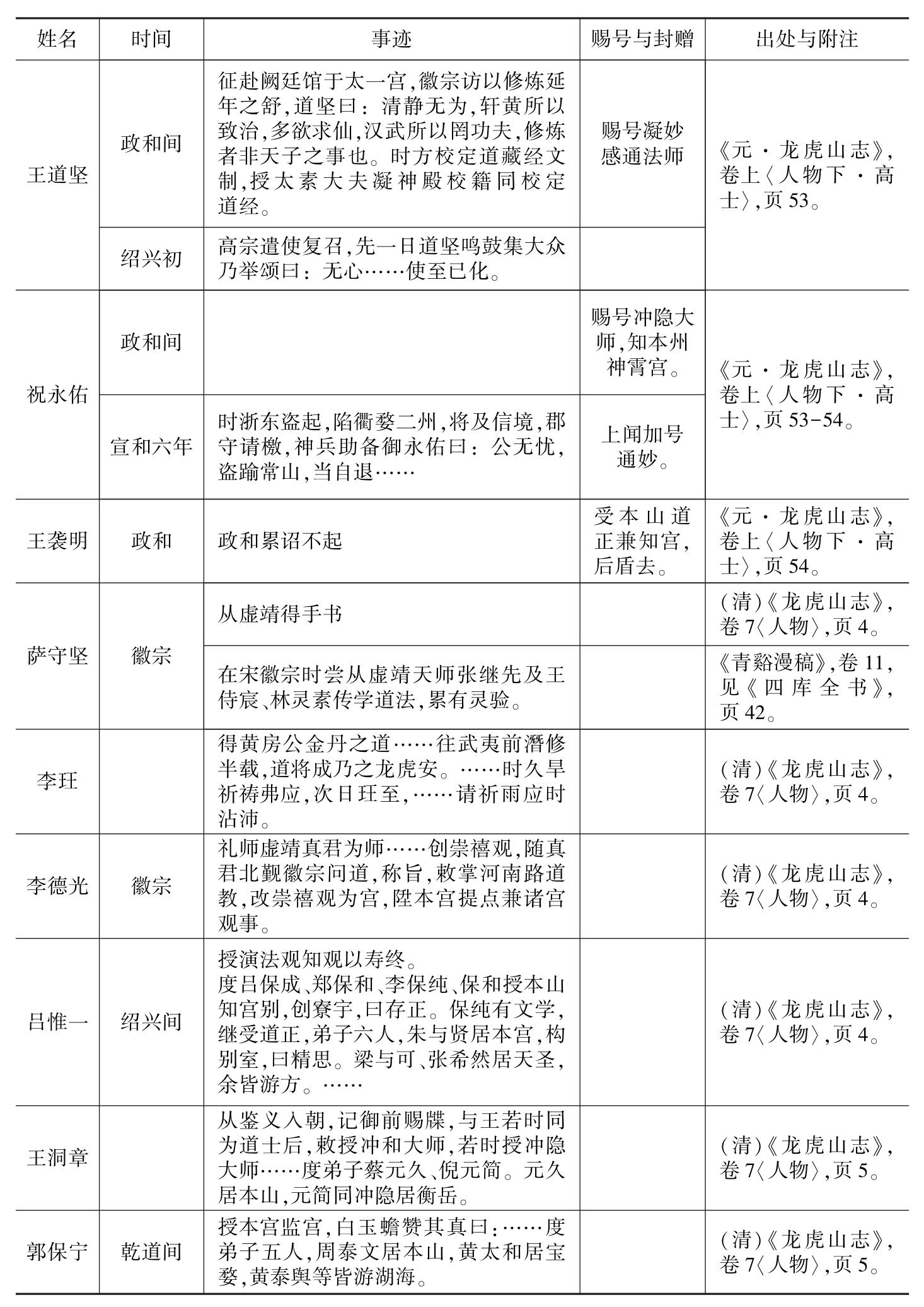
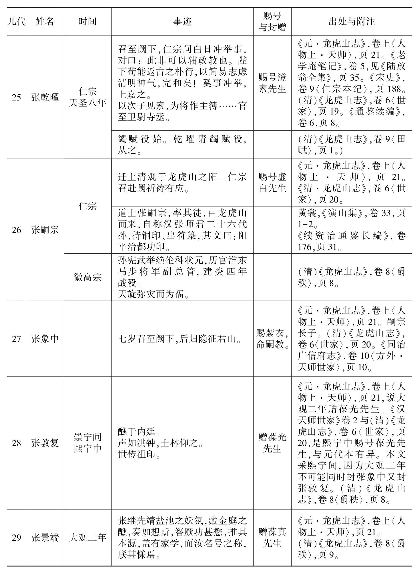
表6 宋代龙虎山的高道活动表
9787518804467_0121_0019
9787518804467_0122_0020
图2 南宋度道士的体系图——以吕惟一为例
表7 龙虎山高道任职情况表
图3 宋龙虎山高道任官地点图
图4 南宋京城太一宫的位置图
9787518804467_inline_0025
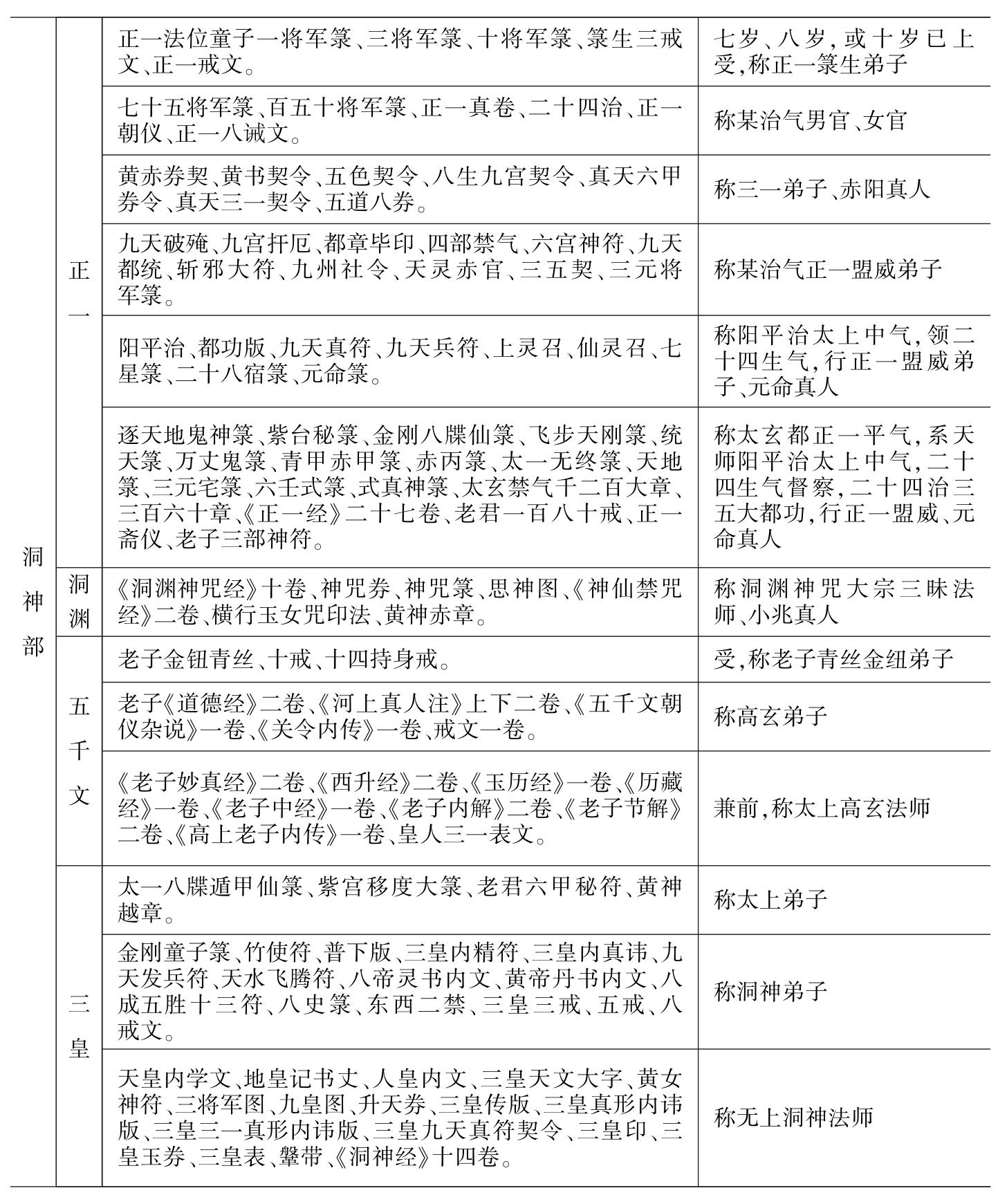
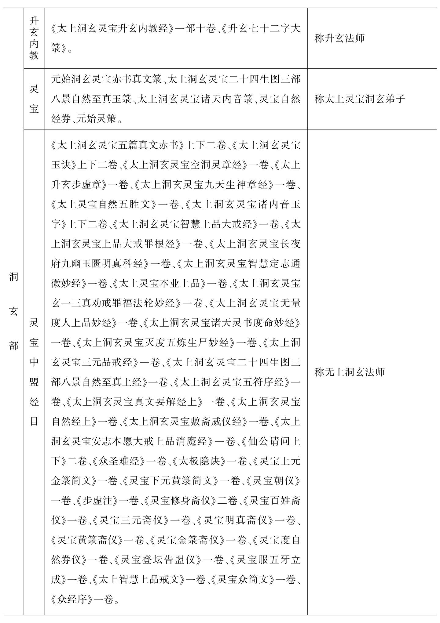
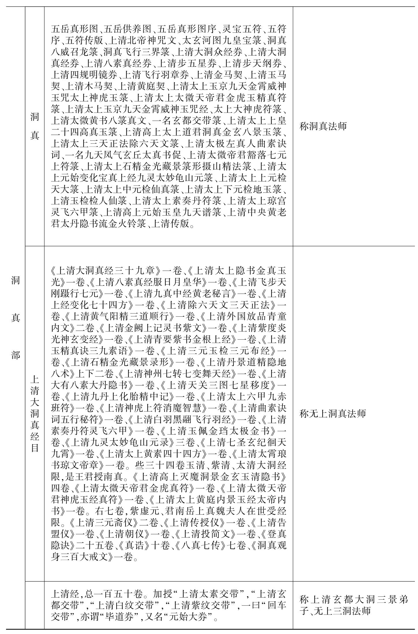
《洞玄灵宝三洞奉道科戒营始》卷四《洞神经目》《初盟经目》《中盟经目》
9787518804467_0240_0027
9787518804467_inline_0028
9787518804467_inline_0029
9787518804467_inline_0030
9787518804467_0256_0031
9787518804467_0257_0032
9787518804467_0258_0033
9787518804467_0258_0034
9787518804467_0259_0035
洞玄灵宝三洞奉道科戒营始卷经箓传授次第(刘宋)
9787518804467_0275_0037
9787518804467_0276_0038
9787518804467_0277_0039
null
9787518804467_0282_0041
图1
图2
图3
图4(a)
图4(b)
图4(c)
9787518804467_0294_0048
9787518804467_0304_0049
图1 直观印象中天上神仙与地下冥神被隔裂开来
图2 天上神仙与地下冥神有交流通道,人与神仙、冥吏之间也没有绝对的界限
9787518804467_0331_0052
图片信息
图片来源:
正一道教研究.第六辑
购物车
x
去购物车结算
0
件商品
共计:
¥00.00